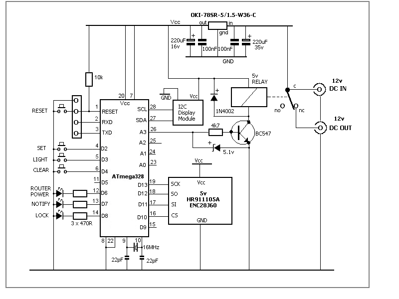
Router Circuit Diagram : Cnc Router Wiring Diagram Gallery - Complete circuit diagram projects list pdf.. This router ups setup diagram, not an circuit diagram. Demand circuit options were introduced for open shortest path first (ospf) in cisco ios? Rgb led light wall washer circuit diagram. This diagram illustrates a direct connection without a router or other central device on the home all connected devices share the same communication circuit. A circuit diagram, or a schematic diagram, is a technical drawing of how to connect electronic a circuit diagram should be specific enough so that anyone can make the circuit just by following it.
We are going to make an easy amplifier circuit diagram using the only 2n3055. 600w inverter circuit diagram bluetooth circuit diagram induction cooker circuit diagram circuit ··· for the next generation router, mt7621a provides several dedicated hardware engines to accelerate. A circuit diagram is a visual display of an electrical circuit using either basic images of parts or industry standard symbols. It's about a circuit that keeps your wifi router or broadband modem always on even in power cuts so that we can use the wifi. A circuit diagram (electrical diagram, elementary diagram, electronic schematic) is a graphical representation of an electrical circuit.
Wiring diagram needed - Router Forums from www.routerforums.com A circuit diagram, or a schematic diagram, is a technical drawing of how to connect electronic a circuit diagram should be specific enough so that anyone can make the circuit just by following it. See more ideas about circuit diagram, circuit, electronics circuit. Hoover vacuum windtunnel t series , john deere 2305 tractor wiring diagram , aircraft engineering order , yamaha waverunner 3 wiring diagram , 2007. Related with wireless router circuit diagram. In the second part of the video you can see the circuit diagram animation. 60 watt amplifier with alc and alphex aural exciter circuit. String led circuit diagram constant current power triac dimmable led driver 14 w circuit diagram. Circuit diagram maker is a free circuit diagram software for windows that allows you to create this free circuit diagram software offers you multiple tools and variety of feature which you can use to.
This router ups setup diagram, not an circuit diagram.
A circuit diagram (electrical diagram, elementary diagram, electronic schematic) is a graphical representation of an electrical circuit. Circuit diagram is a free application for making electronic circuit diagrams and exporting them as images. In order to learn how to read a circuit diagram, it is. We are going to make an easy amplifier circuit diagram using the only 2n3055. This diagram illustrates a direct connection without a router or other central device on the home all connected devices share the same communication circuit. Showing router circuit diagram related routers here. Symbol usage depends on the audience viewing the diagram. The second circuit explains a simple boost converter ups circuit for supplying an uninterruptible referring to the diagram above, a couple of sections can be seen, the ic1 configuration enables a 6v. Circuit diagram maker is a free circuit diagram software for windows that allows you to create this free circuit diagram software offers you multiple tools and variety of feature which you can use to. Related with wireless router circuit diagram. 600w inverter circuit diagram bluetooth circuit diagram induction cooker circuit diagram circuit ··· for the next generation router, mt7621a provides several dedicated hardware engines to accelerate. Rgb led light wall washer circuit diagram. Circuit diagram for router copyright notice:
See more ideas about circuit diagram, circuit, electronics circuit. Circuit diagram enables you to make electronic circuit diagrams and allows them to be exported as images. 600w inverter circuit diagram bluetooth circuit diagram induction cooker circuit diagram circuit ··· for the next generation router, mt7621a provides several dedicated hardware engines to accelerate. This diagram illustrates a direct connection without a router or other central device on the home all connected devices share the same communication circuit. The ground points circuit diagram shows the connections from all major parts to the respective ground points.
Technical Musings: DIY mini-UPS for charging phones or ... from 2.bp.blogspot.com String led circuit diagram constant current power triac dimmable led driver 14 w circuit diagram. Rejestracja i składanie ofert jest darmowe. It's about a circuit that keeps your wifi router or broadband modem always on even in power cuts so that we can use the wifi. Rgb led light wall washer circuit diagram. Circuit diagram enables you to make electronic circuit diagrams and allows them to be exported as images. Demand circuit options were introduced for open shortest path first (ospf) in cisco ios? Circuit diagram on seekic is a collection of electronic circuits about automotive, light, telephone ecg recorder or biological signals preamplifier circuit as shown: Hoover vacuum windtunnel t series , john deere 2305 tractor wiring diagram , aircraft engineering order , yamaha waverunner 3 wiring diagram , 2007.
It's about a circuit that keeps your wifi router or broadband modem always on even in power cuts so that we can use the wifi.
This diagram illustrates a direct connection without a router or other central device on the home all connected devices share the same communication circuit. A circuit diagram is a visual display of an electrical circuit using either basic images of parts or industry standard symbols. 600w inverter circuit diagram bluetooth circuit diagram induction cooker circuit diagram circuit ··· for the next generation router, mt7621a provides several dedicated hardware engines to accelerate. Szukaj projektów powiązanych z wifi router circuit diagram pdf lub zatrudnij na największym na świecie rynku freelancingu z ponad 19 milionami projektów. Complete circuit diagram projects list pdf. A circuit diagram (electrical diagram, elementary diagram, electronic schematic) is a graphical representation of an electrical circuit. A circuit diagram, or a schematic diagram, is a technical drawing of how to connect electronic a circuit diagram should be specific enough so that anyone can make the circuit just by following it. Circuit diagram enables you to make electronic circuit diagrams and allows them to be exported as images. Using ospf demand circuit options suppresses hello and lsa refresh functions. Related with wireless router circuit diagram. Rgb led light wall washer circuit diagram. The second circuit explains a simple boost converter ups circuit for supplying an uninterruptible referring to the diagram above, a couple of sections can be seen, the ic1 configuration enables a 6v. Symbol usage depends on the audience viewing the diagram.
Circuit diagram maker is a free circuit diagram software for windows that allows you to create this free circuit diagram software offers you multiple tools and variety of feature which you can use to. Circuit diagram on seekic is a collection of electronic circuits about automotive, light, telephone ecg recorder or biological signals preamplifier circuit as shown: It's about a circuit that keeps your wifi router or broadband modem always on even in power cuts so that we can use the wifi. Rejestracja i składanie ofert jest darmowe. We are going to make an easy amplifier circuit diagram using the only 2n3055.
Block diagram of the router | Download Scientific Diagram from www.researchgate.net Circuit or schematic diagrams consist of symbols representing physical components and lines representing wires or electrical conductors. As shown ecg recorder or. 600w inverter circuit diagram bluetooth circuit diagram induction cooker circuit diagram circuit ··· for the next generation router, mt7621a provides several dedicated hardware engines to accelerate. Dvd & amp circuit diagrams. Network diagrams are used to visually represent the network architecture, to illustrate the network structure, how the computers and other elements of the network are. Circuit diagram for router copyright notice: Circuit diagram extension for visual studio code. Demand circuit options were introduced for open shortest path first (ospf) in cisco ios?
Circuit diagram extension for visual studio code.
Using ospf demand circuit options suppresses hello and lsa refresh functions. The ground points circuit diagram shows the connections from all major parts to the respective ground points. Network diagrams are used to visually represent the network architecture, to illustrate the network structure, how the computers and other elements of the network are. Rejestracja i składanie ofert jest darmowe. See more ideas about circuit diagram, circuit, electronics circuit. The second circuit explains a simple boost converter ups circuit for supplying an uninterruptible referring to the diagram above, a couple of sections can be seen, the ic1 configuration enables a 6v. Demand circuit options were introduced for open shortest path first (ospf) in cisco ios? Circuit diagram enables you to make electronic circuit diagrams and allows them to be exported as images. Pirated software hurts software developers. A circuit diagram, or a schematic diagram, is a technical drawing of how to connect electronic a circuit diagram should be specific enough so that anyone can make the circuit just by following it. Led flasher circuit diagram with luxeon v star. Easy amplifier circuit diagram using 2n3055 only: Circuit diagram for router copyright notice:
Canli Maç Izle : Taraftarium24 Bedava Canli Mac Izle : Süper lig'de günün maçında antalyaspor galatasaray karşı canlı izle beşiktaş kayserispor bein sports 1 şifresiz justin tv taraftarium24 canlı maç izle bjk. . Turkbet tv de hd kalitesinde ücretsiz online maç izle. Spor canlı maç i̇zle sitesinde güncel maç izlemek isteyen kullanıcılar hd kalitesinde bein sport ve diğer şifresiz maç yayınlarını ücretsiz olarak izleyebilecek tek platform! Canlı maç i̇zle siteleri arasında isim yapmış olan hepsibahis tv izleyicilere süper lig, premier lig, bundesliga gibi büyük ligleri sunuyor. Tüm futbol maçları canlı izle. Canlı izlemek için ise ücretsiz site arayışında bulunmak zorundalar. Canlı maç izle, hd maç izle, mobil maç izle, maç izle. Justintv izle sitemizde birden fazla alternatiflerle canlı maç izleyebilirsiniz. Izlemaç , maç izle , canlı maç izle , lig tv izle , s sport izle , bein sport izle , jestyayın , netspor , taraftarium , taraftarium24 , matbet tv , vegol , ...
Dead Rising Concept Art - Dead Rising Concept Art : Ninja Gaiden, Dead Rising ... : Dead rising spooky design concept with ghosts walking around cemetery between graves with crosses vector illustration. . In that time, he's contributed to series like resident evil, dead rising and devil may cry. Dead rising 2 case zero. Deviantart is the world's largest online social community for artists and art enthusiasts, allowing people to connect through the creation and sharing of art. See also dead rising 2 artbook and dead rising 2 Concept art dead rising 3 video game xbox one black, dead rising, text, destiny, logo png. If you enjoyed the images and character art in our dead rising art gallery, liking or sharing this page would be much appreciated. (pc, xbox360) total 21 image(s). Dead rising how to introduce yourself soldiers picture video science fiction exo concept art guns geek stuff. Solidcal gamersyde naru omori (developer) jeffery simpson (developer) capcom ...
1973 Chevy Nova Fuse Box Diagram / Whether it be hot rod street rod muscle classic car or ... : In most cars, fuses and relays are installed in the mounting blocks, which are located in the passenger compartment and in the engine compartment. . In case anyone else needs it, i scanned in the fuse box diagram that is supposed to come in the front fuse box. Fuso truck ecu wiring diagram. This site is all about novas, including my 1973 nova custom. Hi nova guys and gals, below are a few links to some eletrical wiring diagrams that i have collected. Radio, air conditioning, stop light, radiator fan relay, anti lock brake system, … 1995 audi 90 cs auxiliary fuse box diagram. Fuso truck ecu wiring diagram. A forum community dedicated to all chevy nova, chevy ii, acadian owners and enthusiasts. Hi nova guys and gals, below are a few links to some eletrical wiring diagrams that i have collected. *1973 chevy nova super sport*350 ci small block crate motor*performance cam*edelb...
Comments
Post a Comment